Widespread infections with bacterial and protozoan tick-borne pathogens in 22 wildlife species across South African game reserves
Loading...
Date
Journal Title
Journal ISSN
Volume Title
Publisher
Elsevier
Abstract
Tick-borne pathogens (TBPs) are a growing global concern, contributing to emerging and re-emerging diseases in humans and animals. Human encroachment into natural habitats and unregulated wildlife translocations are key drivers of TBP emergence, as they expand wildlife–livestock–human interfaces and facilitate the introduction of alien TBPs into naïve hosts and new regions. Accurate molecular surveillance is essential to guide management strategies and prevent clinical outbreaks.
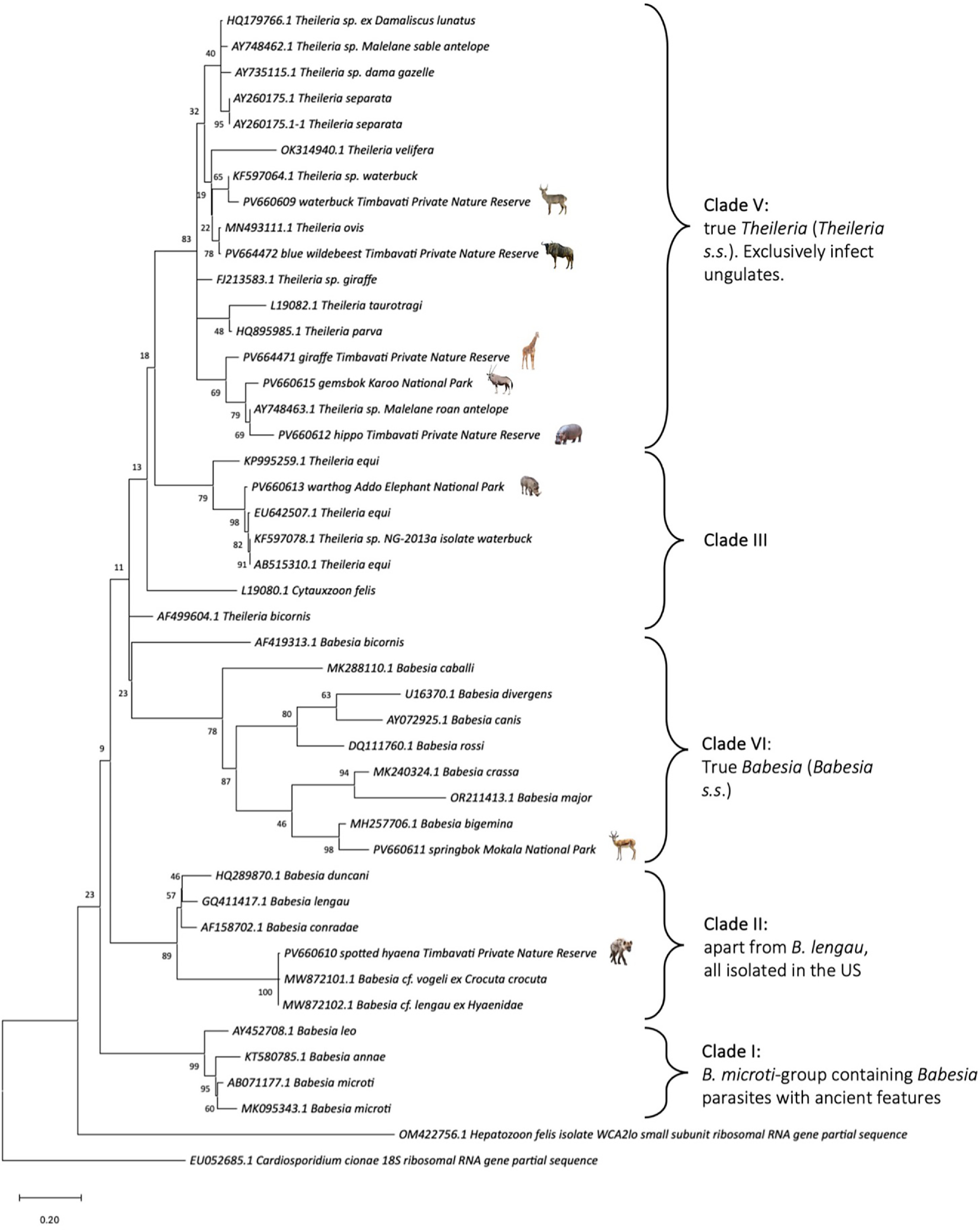
This study conducted a cross-sectional molecular screening of TBPs in wildlife from 22 host species sampled over a four year period from 2021 to 2024 across eight South African protected areas: Kruger (KNP), Karoo (KaNP), Camdeboo (CaNP), Mountain Zebra (MZNP), Mokala (MokNP), and Addo Elephant (AENP) National Parks, as well as Lapalala Wilderness (LWR), and Timbavati (TPNR) Nature Reserves. A total of 572 spleen, liver and blood samples were tested for Anaplasma, Ehrlichia, Rickettsia, Coxiella, Theileria and Babesia spp. using Reverse Line Blot hybridization, with confirmation by Sanger sequencing and phylogenetic analysis. Prevalence, confidence intervals, risk factors and co-infections were also assessed.
High prevalence (50–100 %) of Anaplasma/Ehrlichia and Theileria/Babesia spp. was recorded. Anaplasma marginale was detected in African buffalo (Syncerus caffer; KNP), kudu (Tragelaphus strepsiceros; CaNP), warthog (Phacochoerus africanus; AENP), hippo (Hippopotamus amphibius; TPNR), and eland (Taurotragus oryx; KaNP), while zoonotic A. capra was found in a hippo. Coxiella burnetii was detected in all sampled areas and in multiple species, including African buffalo, wild dog (Lycaon pictus), black wildebeest (Connochaetes gnou), eland, gemsbok (Oryx gazella), zebra (Equus quagga), hartebeest (Alcelaphus buselaphus), springbok (Antidorcas marsupialis), and warthog. SFG Rickettsia spp., including R. africae and R. felis, were detected in 18 animals. Babesia bigemina was found in springbok (MokNP).
These findings reveal widespread TBP presence in South African wildlife and highlight the need for ongoing surveillance to mitigate spillover risks and protect ecosystems and public health. While high prevalences were observed, clinical impacts of these infections on wildlife remain unclear.
HIGHLIGHTS
• Large-scale molecular screening of TBPs in 22 wildlife species.
• Non-buffalo bovids host diverse TBPs, raising concerns with animal translocations.
• Zoonotic A. capra, C. burnetii and SFG Rickettsia spp. detected in multiple hosts.
• A. marginale like organisms found in wild dog, hippo, warthog.
• B. bigemina in springboks from Mokala National Park; vectors may be shifting.
Description
DATA AVAILABILITY : Data were submitted to Mendeley Data and are under embargo date until publication of the manuscript.
Keywords
Tick-borne pathogen (TBP), Tick-borne diseases, Wildlife disease, Bovine anaplasmosis, Q fever, Rickettsia, Theileria parva, Babesia
Sustainable Development Goals
SDG-03: Good health and well-being
SDG-15: Life on land
SDG-15: Life on land
Citation
Cossu, C.A., Quan, M.L.Y., Collins, N. et al. 2025, 'Widespread infections with bacterial and protozoan tick-borne pathogens in 22 wildlife species across South African game reserves', Acta Tropica, vol. 270, art. 107807, pp. 1-17, doi : 10.1016/j.actatropica.2025.107807.
